切换导航
首页
机构设置
思政教育
资助工作
心理健康
中心简介
咨询辅导
阳光心理活动
公寓管理
国防教育
学生军训
应征入伍
教育活动
通知公告
就业指导
队伍建设
学风建设
导航栏目
通知公告
学工动态
学院短波
首页
>
导航栏目
>
通知公告
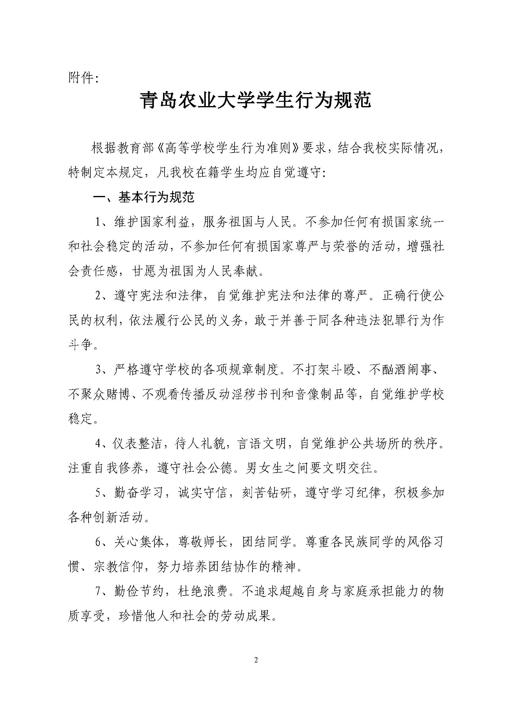
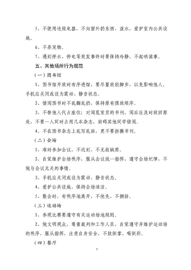
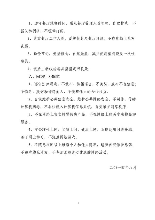
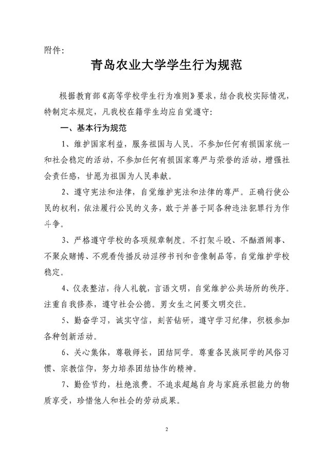
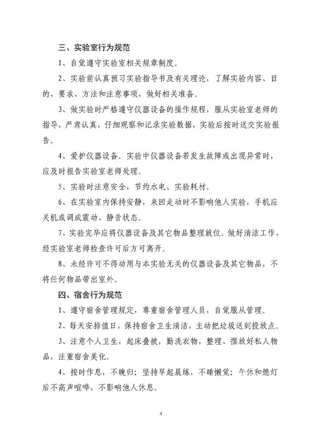
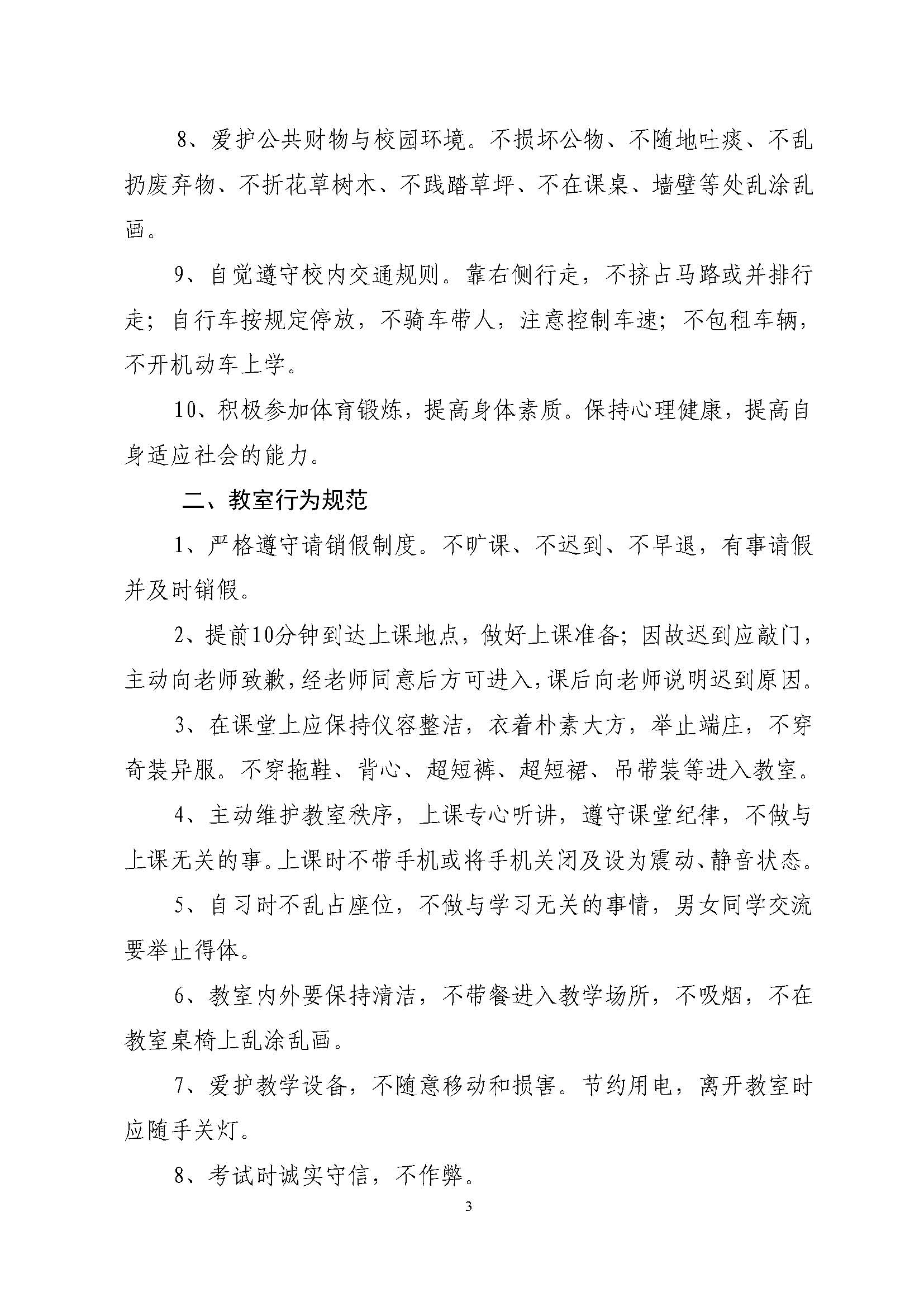
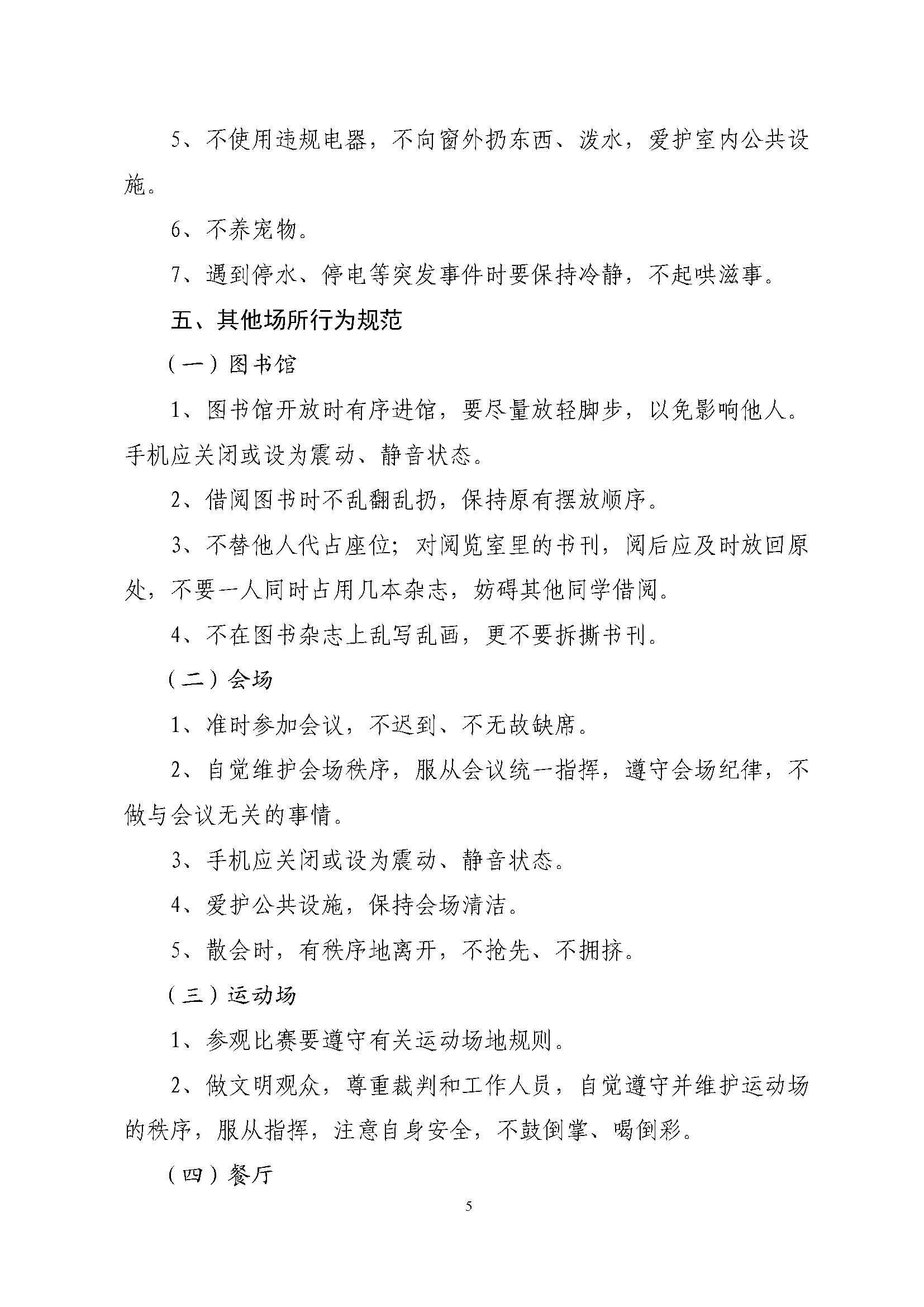
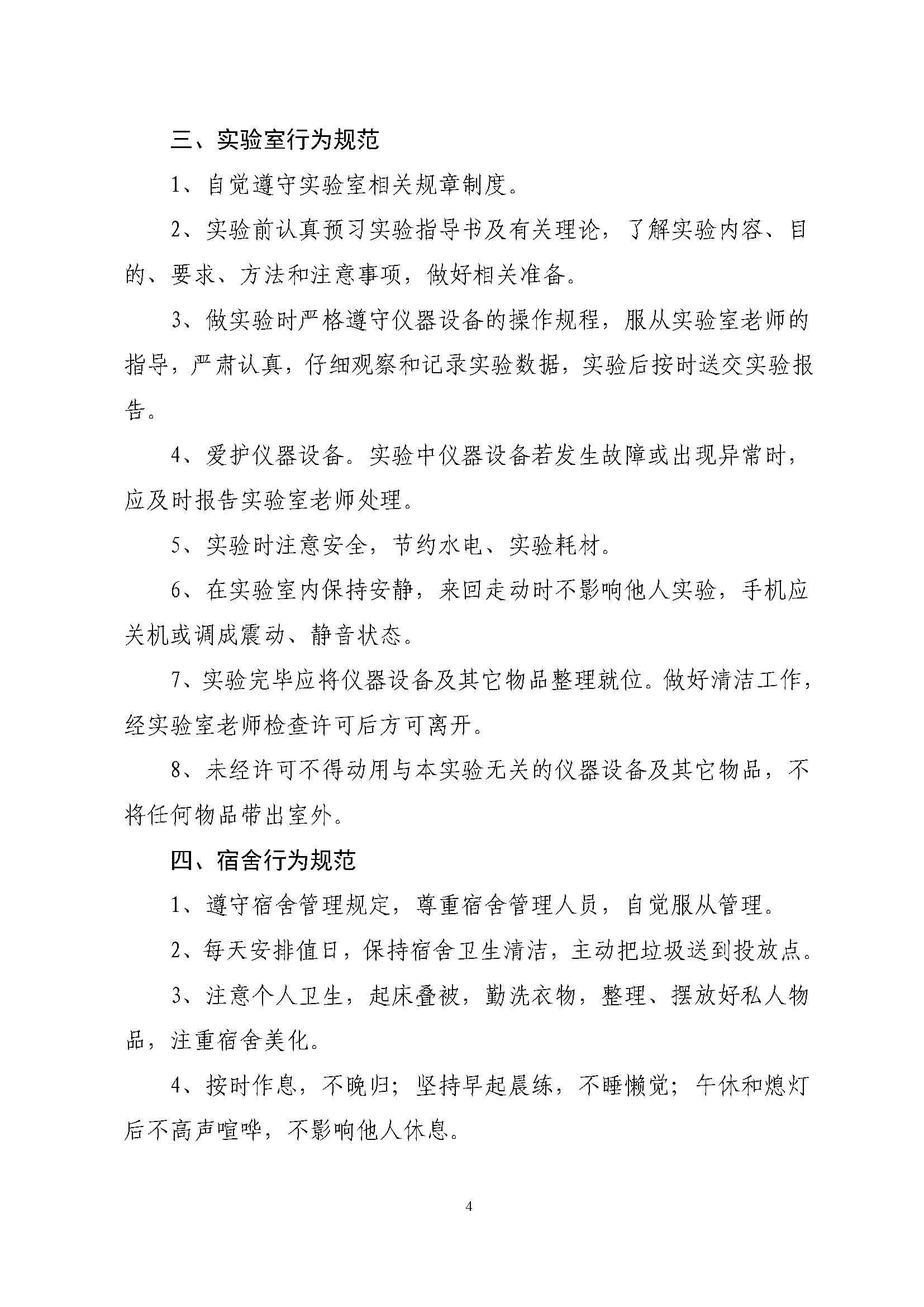
关于印发《青岛农业大学学生行为规范》的通知
2014-08-27 11:36:01
浏览数:
0
关于印发《青岛农业大学学生行为规范》的通知DOC格式下载
关于印发《青岛农业大学学生行为规范》的通知PDF格式下载
上一篇:
关于做好2014级新生军训工作的通知
下一篇:
关于做好2014级新生入学教育工作的通知
鲁ICP备13028537号-5
鲁公网安备 37021402000104号
青岛市互联网违法信息举报中心